学校首页
/
设为首页
/
加入收藏
首页
部门简介
部门职责
机构设置
工作流程
联系我们
规章制度
校内规章制度
校外政策法规
办事指南
采购管理
固定资产管理
土地房产管理
实验室安全
实验室管理
分析测试中心
土地房产管理
工作动态
管理办法
固定资产管理
采购管理
政策规定
实验室管理与安全
工作动态
管理办法
安全教育
2022年实验室安全月
2023年实验室安全月
招标信息
党建与廉政工作
资料下载
房产管理
资产管理
采购服务
实验室安全
实验室及大型仪器管理
其他
最新动态
首页
>>
新闻动态
>>
最新动态
>> 正文
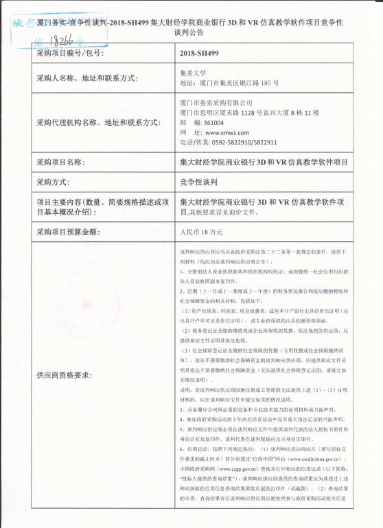
厦门务实—竞争性谈判—2018—SH499集大财经学院商业银行3D和VR仿真教学软件项目竞争性谈判公告
发布日期:2018年09月05日 09:13 点击:
友情链接 /
Link
集美大学
福建省政府机关事务管理
“i集大”门户
集大邮箱
办公自动化
WebVPN(校外入口)
请使用IE5.0或以上版本浏览器,分辩率800×600及以上
集美大学资产与设备管理处 版权所有 © 2007-2022